linux用户配置.profile 和 .bashrc 的区别
好的,这是一个非常经典的 Linux 问题。profile 和 bashrc 文件的区别核心在于 Shell 的启动模式。
简单来说:
l profile 系列文件 在 登录 (Login) 时加载,用于设置环境变量和运行一次的命令。
l bashrc 文件 在 交互式 (Interactive) 和非登录 Shell 启动时加载,用于设置别名 (alias)、函数和与外观相关的设置。
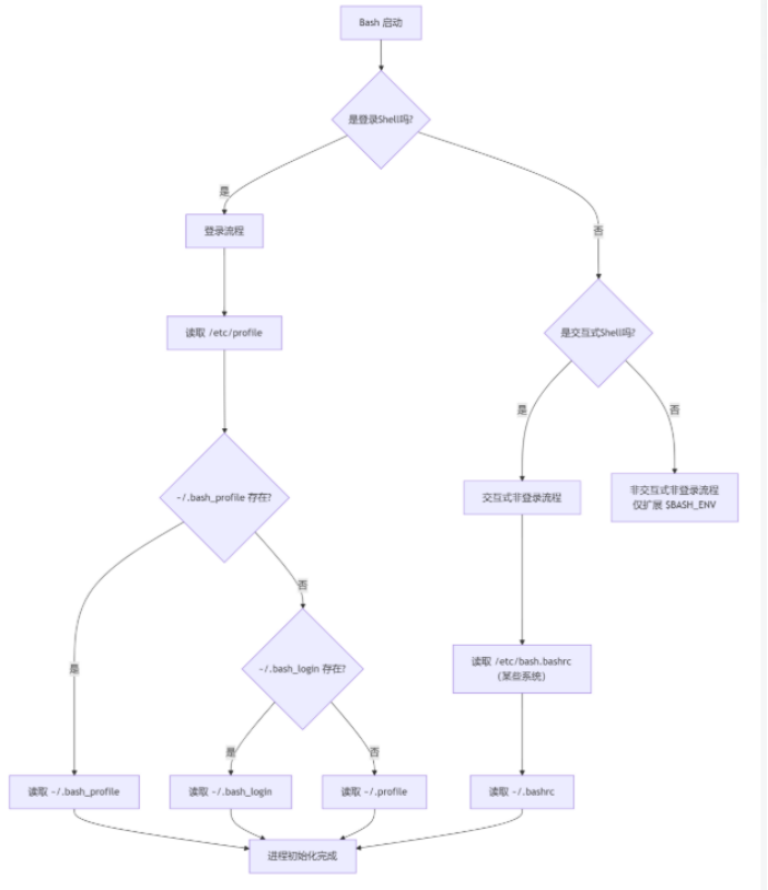
为了让这个概念更清晰,我们来看一个决策流程图,它展示了 Bash 在启动时会读取哪些文件:

下面我们详细解释图表中涉及的文件和概念。
核心概念:Shell 的启动模式
要理解它们的区别,首先必须明白 Bash Shell 有两种主要的启动模式:
1. 登录 Shell (Login Shell)
含义:需要你进行身份验证(输入用户名和密码)的 Shell。
例子:
l 通过 tty1-tty6 文本控制台登录。
l 通过 ssh 远程登录。
l 使用 su - 或 su -l(带横杠)切换用户。
特点:它代表一次完整的登录会话。
2. 交互式非登录 Shell (Interactive Non-Login Shell)
含义:不需要重新登录,在已有会话中启动的 Shell。
例子:
l 在桌面环境中打开终端(如 GNOME Terminal)。
l 使用 su(不带横杠)切换用户。
l 在已登录的 Shell 中直接输入 bash。
特点:它继承自父 Shell(登录 Shell),因此环境变量已经存在。
3. 非交互式 Shell (Non-Interactive Shell)
l 含义:执行脚本的 Shell。
l 例子:运行 Shell 脚本(./script.sh)。
l 特点:不提供标准的输入提示符,仅为了执行命令。
各文件的作用
根据上面的流程图,我们来看看这些文件的具体职责。
profile 系列文件(用于登录 Shell)
l /etc/profile:系统全局配置。所有用户登录时都会执行此文件。通常用于设置全局的环境变量(如 PATH, USER, MAIL, HOSTNAME)和启动一些系统级别的脚本(如 /etc/profile.d/*.sh)。
l ~/.bash_profile:用户个人配置(优先级最高)。如果存在,则登录 Shell 会执行它,而不会执行 ~/.bash_login 和 ~/.profile。通常在这里设置用户个人的环境变量和执行一次性命令。
l ~/.profile:用户个人配置(退路)。如果 ~/.bash_profile 不存在,则登录 Shell 会尝试执行此文件。这是一个更通用的文件,也被其他 Shell(如 dash)使用。
总结:profile 文件只会在登录时执行一次,主要用来定义环境变量(使用 export)和运行那些只需要在会话开始时运行一次的程序。
bashrc 系列文件(用于交互式非登录 Shell)
l /etc/bash.bashrc:系统全局配置。所有用户的交互式非登录 Shell 都会执行此文件(并非所有 Linux 发行版都有此文件)。
l ~/.bashrc:用户个人配置。每次启动交互式非登录 Shell 时都会执行。这是你最常修改的文件,用于定义:
u 别名 (Alias):alias ll='ls -alF'
u Shell 函数
u 提示符 (PS1) 定制
u 其他交互式相关的设置(如补全功能)
总结:bashrc 文件每次打开新的终端标签/窗口时都会执行,主要用来定义别名、函数和 Shell 选项,这些东西不需要被“导出”给子进程。
常见场景示例

最佳实践
l 将环境变量(如 JAVA_HOME, PATH 追加)放在 ~/.bash_profile 或 ~/.profile 中。
l 将别名、函数和 Shell 选项放在 ~/.bashrc 中。
l 为了让登录 Shell 也能享受到 ~/.bashrc 里的别名设置,通常会在 ~/.bash_profile 里写上一行代码去主动加载 ~/.bashrc:
在 ~/.bash_profile 中加入以下内容
if [ -f ~/.bashrc ]; then
. ~/.bashrc
fi
这样无论是登录还是非登录 Shell,你的所有个性化设置都能生效。这也是许多现代 Linux 发行版的默认配置。
扫一扫,关注我们